Panorama Actual del Medicamento (PAM) - Nº 367 - Octubre 2013 - page 108

954
Panorama Actual del Medicamento
ATENCIÓN FARMACÉUTICA
• Registrar y documentar las intervenciones
realizadas.
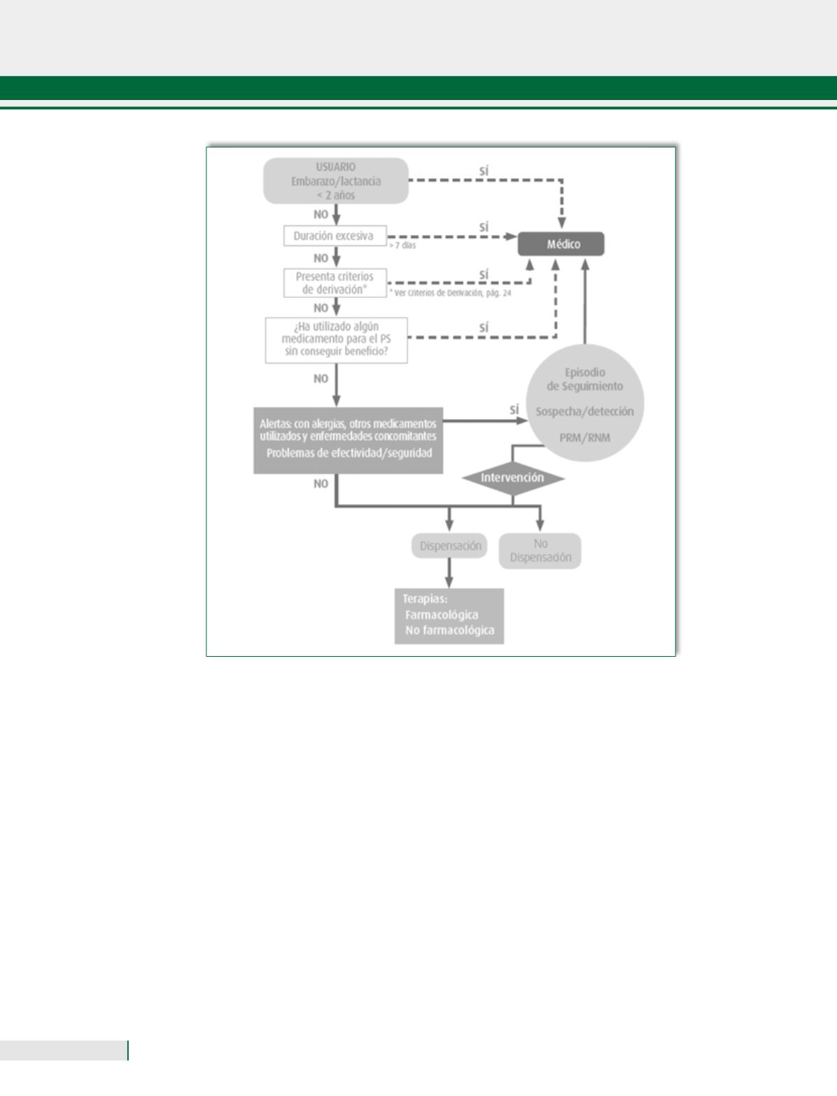
El
procedimiento
propuesto para el Servicio de
Indicación Farmacéutica consta de cuatro pasos:
a.
Entrevistar al paciente para obtener informa-
ción sobre el PS, razón de la consulta y de su
farmacoterapia.
b.
Evaluar la información
c.
Actuar o intervenir, en caso de Incidencia.
d.
Registrar la actuación e intervención, si procede.
En este Servicio, la principal fuente de informa-
ción va a ser el propio paciente o un cuidador, por
tanto, es fundamental que desarrollemos nuestras
habilidades comunicativas, tanto para obtener la
información de la situación real del paciente de
forma efectiva, como para llegar a “acuerdos” en
la resolución del problema planteado.
a. Entrevistar al paciente para obtener información
sobre su PS, razón de la consulta y de su
farmacoterapia.
Ante la petición de ayuda para aliviar o solucio-
nar un PS concreto, en este caso la diarrea aguda
o el estreñimiento ocasional, estableceremos un
diálogo con el paciente para obtener la informa-
ción que necesitamos (Figura 2. Preguntas básicas)
y que se resume en el conocimiento de los concep-
tos asignados al
acrónimo PASITAMAE:
Quién realiza la consulta (PA)
: es impor-
tante que conozcamos si la persona que
solicita el asesoramiento es la misma o el
Figura 1.
Procedimiento del Servicio de Indicación Farmacéutica consensuado por FORO AF y adaptado al PS
1...,98,99,100,101,102,103,104,105,106,107 109,110,111,112,113,114,115,116,117,118,...140
Powered by FlippingBook